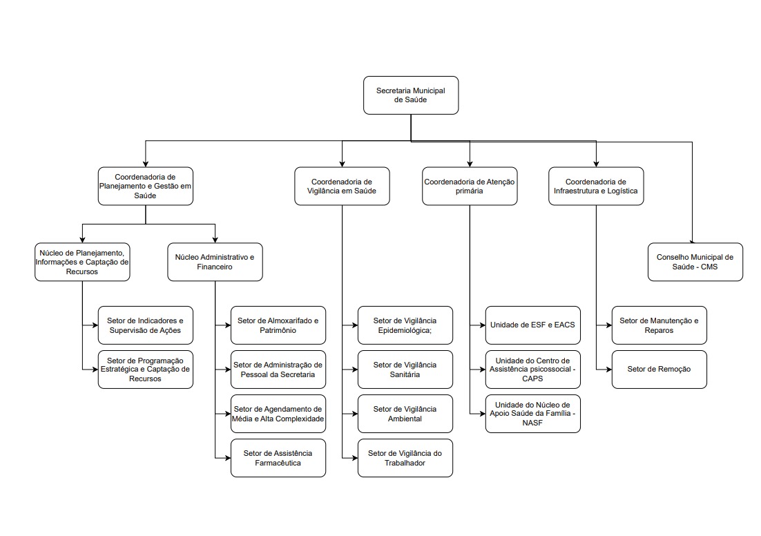
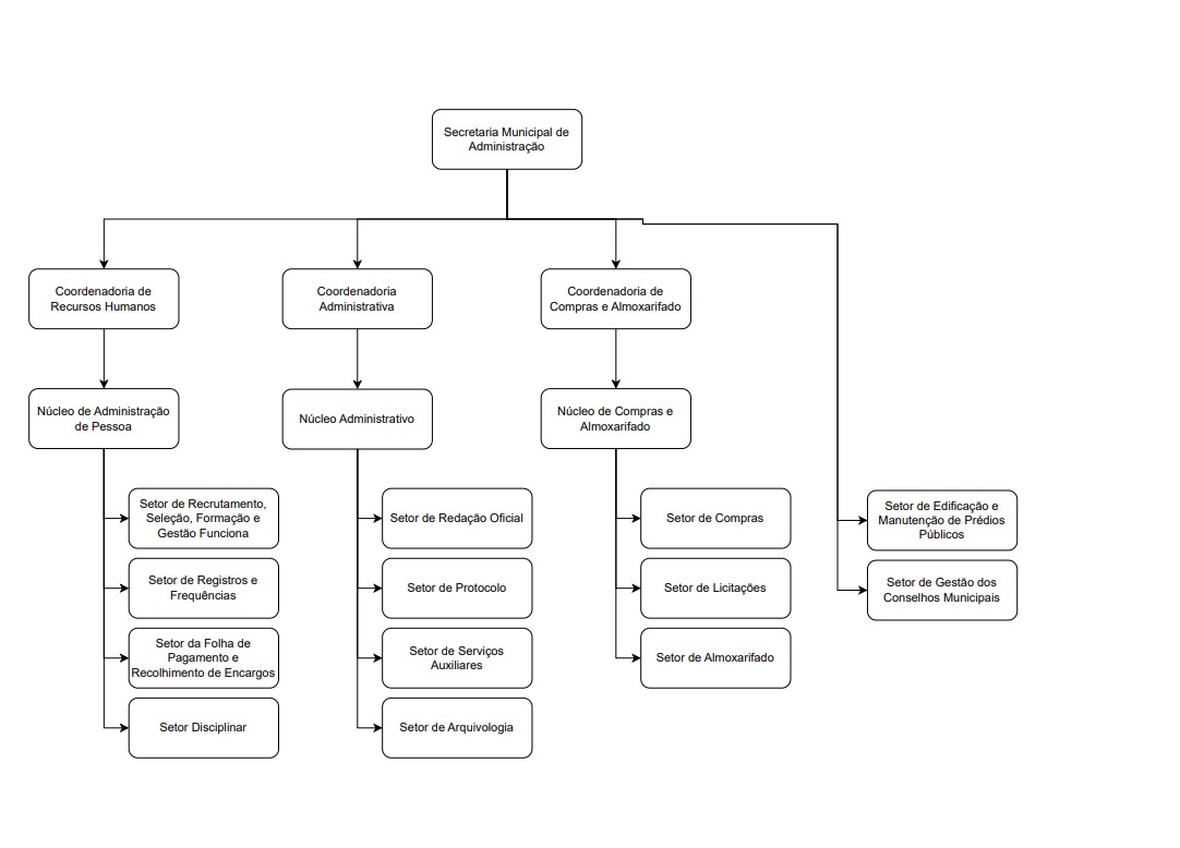
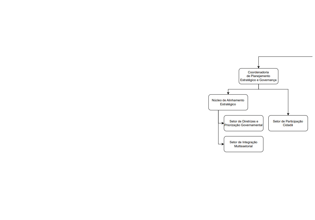
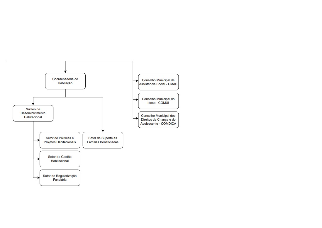
Organograma - Prefeitura Três de Maio
Organograma - Prefeitura Três de Maio
- Publicado em: 09/01/2025 às 00:00 | Imprimir
Anexos
| Nome do Arquivo |
|---|
|
|
Organograma - Prefeitura Três de Maio